饮酒后开启自动驾驶算酒驾吗?
目前,随着技术的发展,很多车辆都具备自动驾驶功能。有人提出:如果饮酒后开启自动驾驶,本人不实际驾驶车辆,这种行为还会被认定为酒驾或醉驾,被追究刑事责任吗?
一、结论
饮酒后开启自动驾驶功能操控车辆行驶,符合条件的仍可能构成危险驾驶罪(酒驾中的“醉酒驾驶”情形)。即使车辆处于自动驾驶模式,驾驶人仍需承担驾驶责任,酒后启动车辆并使车辆发生位移的行为,属于《刑法》规定的“驾驶机动车”行为,若血液酒精含量达到80毫克/100毫升以上,应认定为危险驾驶罪。
二、分析
(一)实体问题分析:危险驾驶罪的构成要件符合性
1. 犯罪构成分析
根据《中华人民共和国刑法(2023修正)》第一百三十三条之一第一款第(二)项规定,“醉酒驾驶机动车”是危险驾驶罪的法定情形。判断饮酒后开启自动驾驶是否构成该罪,关键在于“驾驶行为”的认定及抽象危险的存在:
“驾驶行为”的扩张解释:
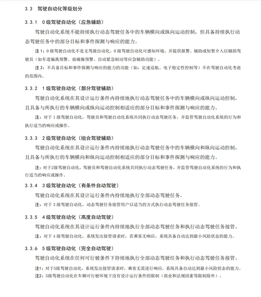
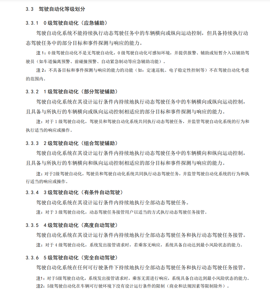
根据国家标准《汽车驾驶自动化分级》(GB/T 40429-2021),驾驶自动化等级分为0-5级,其中0-2级为辅助驾驶,已商业化量产使用,3级(有条件自动驾驶)、4级(高度自动驾驶)尚处试点阶段。仅具备0-2级驾驶自动化功能的驾驶辅助系统,不能代替驾驶人成为驾驶主体,驾驶辅助系统激活后,驾驶人仍在实际执行动态驾驶任务,需要监管系统并始终参与动态驾驶任务以确保行车安全。行为人醉酒后启用汽车驾驶辅助功能,属于驾驶机动车,其仍应作为驾驶主体承担相应刑事责任。
目前已经商业化量产的车辆自动驾驶技术属于“辅助驾驶”范畴,未改变“驾驶人需全程监控、随时接管车辆”的核心要求。即使车辆处于自动驾驶模式,驾驶人“启动车辆并使车辆发生位移”的行为,仍属于《刑法》意义上的“驾驶”——如襄州区检察院进一步明确,“危险驾驶罪是抽象危险犯,‘饮酒后+启动车辆+汽车发生位移’即可认定为酒后驾驶”。
抽象危险的认定:危险驾驶罪是抽象危险犯,无需实际造成损害结果,只要行为对公共安全构成潜在威胁即构成犯罪。饮酒后,驾驶人的反应能力、判断能力均下降,即使开启自动驾驶,仍无法完全避免因驾驶人无法及时接管车辆而引发事故,故其行为已对公共安全造成抽象危险。
2. 刑事责任分析
若驾驶人血液酒精含量达到80毫克/100毫升以上(《关于办理醉酒危险驾驶刑事案件的意见》第四条),且实施了“启动车辆并使车辆发生位移”的行为,应认定为危险驾驶罪,承担“拘役,并处罚金”的刑事责任。参考(2024)浙0212刑初290号中的案例,被告人孙某迪在未取得机动车驾驶证的情况下,饮酒后驾驶机动车,沿浙江省宁波市鄞州区中山东路行驶,行驶至宁波东绕城高速公路时启用汽车辅助驾驶功能。2时20分许,行驶至G15沈海高速公路往福建方向1508公里+600米处,追尾碰撞江某驾驶的载货汽车,造成本人受伤、两车受损及道路中央护栏受损的交通事故。民警到达现场后,将孙某迪送至医院救治,并对其进行呼气酒精含量检测,显示结果为99毫克/100毫升。
浙江省宁波市鄞州区人民法院于2024年3月8日作出(2024)浙0212刑初290号刑事判决:被告人孙某迪犯危险驾驶罪,判处拘役三个月,并处罚金人民币六千元。宣判后,没有上诉、抗诉,判决已经发生法律效力。可见此类行为的刑事责任与普通醉驾无本质区别。
三、建议
(一)风险提示
1.自动驾驶不能免责:即使车辆具备自动驾驶功能,在目前准驾车辆的自动驾驶功能未达到3-5级时,车辆的自动驾驶尚为辅助驾驶。酒后启动车辆并使车辆移动的行为,仍会被认定为“驾驶”,无法逃避危险驾驶罪的刑事责任
2.抽象危险即入罪:危险驾驶罪不要求实际发生事故,只要行为对公共安全构成潜在威胁(如酒后启动车辆并移动),即可入罪,切勿抱有“没出事就没事”的侥幸心理。
(二)实务建议
1.绝对禁止酒后启动车辆:无论是否使用自动驾驶功能,饮酒后均不应启动车辆,更不应使车辆发生位移。若需停车或挪车,应联系代驾或未饮酒的亲友协助。
2.保持对车辆的控制:若因特殊情况需在饮酒后使用自动驾驶功能(《最高人民法院、最高人民检察院、公安部、司法部关于办理醉酒危险驾驶刑事案件的意见》第十二条)必须确保自己处于驾驶座位上,保持清醒并随时准备接管车辆,避免因自动驾驶系统故障或误判引发事故。
3.配合执法调查:若因酒后开启自动驾驶被查,应如实供述自己的行为(如饮酒量、启动车辆的时间及原因),争取坦白或认罪认罚从宽处理(《刑法》第六十七条第三款、《刑事诉讼法》第十五条)。
四、参考法规
1.《中华人民共和国刑法(2023修正)》第一百三十三条之一
在道路上驾驶机动车,有下列情形之一的,处拘役,并处罚金:(一)追逐竞驶,情节恶劣的;(二)醉酒驾驶机动车的;(三)从事校车业务或者旅客运输,严重超过额定乘员载客,或者严重超过规定时速行驶的;(四)违反危险化学品安全管理规定运输危险化学品,危及公共安全的。机动车所有人、管理人对前款第三项、第四项行为负有直接责任的,依照前款的规定处罚。有前两款行为,同时构成其他犯罪的,依照处罚较重的规定定罪处罚。
2.《北京市自动驾驶汽车条例》第三十一条
自动驾驶汽车上路通行期间,违反道路交通安全法律法规或者发生交通事故的,由公安机关交通管理部门按照国家有关规定调查和处理。自动驾驶汽车发生交通事故,驾驶人或者安全员、平台安全监控人员应当按照规定采取必要的安全处置措施,并迅速报告公安机关交通管理部门;交通事故仅造成轻微财产损失,当事人对事实及成因无争议的,也可以自行协商处理。
3.《中华人民共和国道路交通安全法实施条例(2017修订)》第一百零五条
机动车驾驶人有饮酒、醉酒、服用国家管制的精神药品或者麻醉药品嫌疑的,应当接受测试、检验。
4.《道路交通安全违法行为记分管理办法》第八条
机动车驾驶人有下列交通违法行为之一,一次记12分:(一)饮酒后驾驶机动车的;(二)造成致人轻伤以上或者死亡的交通事故后逃逸,尚不构成犯罪的;(三)使用伪造、变造的机动车号牌、行驶证、驾驶证、校车标牌或者使用其他机动车号牌、行驶证的;(四)驾驶校车、公路客运汽车、旅游客运汽车载人超过核定人数百分之二十以上,或者驾驶其他载客汽车载人超过核定人数百分之百以上的;(五)驾驶校车、中型以上载客载货汽车、危险物品运输车辆在高速公路、城市快速路上行驶超过规定时速百分之二十以上,或者驾驶其他机动车在高速公路、城市快速路上行驶超过规定时速百分之五十以上的;(六)驾驶机动车在高速公路、城市快速路上倒车、逆行、穿越中央分隔带掉头的;(七)代替实际机动车驾驶人接受交通违法行为处罚和记分牟取经济利益的。
5.《关于印发〈最高人民法院、最高人民检察院、公安部、司法部关于办理醉酒危险驾驶刑事案件的意见〉的通知》第四条
在道路上驾驶机动车,经呼气酒精含量检测,显示血液酒精含量达到80毫克/100毫升以上的,公安机关应当依照刑事诉讼法和本意见的规定决定是否立案。对情节显著轻微、危害不大,不认为是犯罪的,不予立案。公安机关应当及时提取犯罪嫌疑人血液样本送检。认定犯罪嫌疑人是否醉酒,主要以血液酒精含量鉴定意见作为依据。犯罪嫌疑人经呼气酒精含量检测,显示血液酒精含量达到80毫克/100毫升以上,在提取血液样本前脱逃或者找人顶替的,可以以呼气酒精含量检测结果作为认定其醉酒的依据。犯罪嫌疑人在公安机关依法检查时或者发生道路交通事故后,为逃避法律追究,在呼气酒精含量检测或者提取血液样本前故意饮酒的,可以以查获后血液酒精含量鉴定意见作为认定其醉酒的依据。
6.《汽车驾驶自动化分级》(GB/T 40429-2021)

五、参考案例
孙某迪危险驾驶案——醉酒后启用汽车驾驶辅助功能在道路上行驶的,仍构成危险驾驶罪入库案例
宁波市鄞州区人民法院
(2024)浙0212刑初290号
2024年03月08日
基本案情
2023年3月4日1时许,被告人孙某迪在未取得机动车驾驶证的情况下,饮酒后驾驶机动车,沿浙江省宁波市鄞州区中山东路行驶,行驶至宁波东绕城高速公路时启用汽车辅助驾驶功能。2时20分许,行驶至G15沈海高速公路往福建方向1508公里+600米处,追尾碰撞江某驾驶的载货汽车,造成本人受伤、两车受损及道路中央护栏受损的交通事故。民警到达现场后,将孙某迪送至医院救治,并对其进行呼气酒精含量检测,显示结果为99毫克/100毫升。经抽血鉴定,孙某迪血液酒精含量为119毫克/100毫升,属醉酒。交通事故认定书认定,孙某迪因未按操作规范安全驾驶、未取得驾驶证驾驶机动车、醉酒驾驶机动车的过错,负事故主要责任;江某因在高速公路上低于规定最低时速行驶、大件运输未按操作规范的过错,负事故次要责任。
浙江省宁波市鄞州区人民法院于2024年3月8日作出(2024)浙0212刑初290号刑事判决:被告人孙某迪犯危险驾驶罪,判处拘役三个月,并处罚金人民币六千元。宣判后,没有上诉、抗诉,判决已经发生法律效力。
裁判理由
本案的争议焦点为:醉酒后启用汽车驾驶辅助功能在道路上行驶行为的定性。
根据《中华人民共和国刑法》第一百三十三条之一的规定,在道路上醉酒驾驶机动车的,构成危险驾驶罪。实践中,不少醉酒驾驶行为人以开启自动驾驶功能为由抗辩不构成危险驾驶罪等犯罪。根据国家标准《汽车驾驶自动化分级》(GB/T 40429-2021),驾驶自动化等级分为0-5级,其中,0-2级为驾驶辅助,3级为有条件自动驾驶,4级为高度自动驾驶,5级为完全自动驾驶。据此,仅具备0-2级驾驶自动化功能的驾驶辅助系统,不能代替驾驶人成为驾驶主体,驾驶辅助系统激活后,驾驶人仍在实际执行动态驾驶任务,需要监管系统并始终参与动态驾驶任务以确保行车安全。本案中,被告人孙某迪在道路上醉酒驾驶机动车,其行为已构成危险驾驶罪。孙某迪在高速公路行车时启动的驾驶自动化系统仅具有驾驶辅助功能,其在驾驶室打瞌睡,怠于监管、控制车辆,不符合安全驾驶规范,事故责任应归咎于驾驶人孙某迪而非驾驶自动化系统,其关于开启驾驶自动化系统后本人没有实施驾驶行为的辩解不能成立。孙某迪未取得机动车驾驶证,在高速公路上醉酒后驾驶机动车,造成交通事故且负事故主要责任,依法从重处罚。综合考虑孙某迪犯罪的事实、性质、情节和对于社会的危害程度,法院依法作出上述裁判。
裁判结果
浙江省宁波市鄞州区人民法院于2024年3月8日作出(2024)浙0212刑初290号刑事判决:被告人孙某迪犯危险驾驶罪,判处拘役三个月,并处罚金人民币六千元。宣判后,没有上诉、抗诉,判决已经发生法律效力。
裁判要旨
驾驶辅助系统不能代替驾驶人成为驾驶主体,驾驶辅助系统激活后,驾驶人仍在实际执行动态驾驶任务,需要监管系统并始终参与动态驾驶任务以确保行车安全。行为人醉酒后启用汽车驾驶辅助功能的,属于驾驶机动车,其仍应作为驾驶主体承担相应刑事责任。
作者介绍
李雪 • 律师
湖北楚尚律师事务所权益合伙人、刑事法律事务部副主任,湖北大学法学硕士。
湖北律协婚姻家事专业委员会委员,武汉市律婚姻家事专业委员会委员,武汉市律协资产管理专业委员会 副秘书长。
擅长领域:刑事辩护、私人顾问、婚姻家事、合同纠纷。



027-88100508
武汉市洪山区徐东大街175号中冶南方大厦A座13楼